姆巴佩母亲:姆巴佩痴迷于足球,与同龄人相比他没有社交生活 《队报》本周三刊登了法伊扎-拉马里的专访。作为基利安-姆巴佩的母亲与顾问,她以温柔且清醒的视角回望儿子的成长,从离开巴黎,以从白纸开始的... 英超 2026.03.08 0 84
博主:曼联相信卡塞米罗已证明自己价值,愿与他续约至2027年 直播吧09月10日讯 转会博主The Touchline独家消息,曼联相信卡塞米罗已经证明了自己对于阿莫林阵容的价值,曼联如今愿意与他续... 法甲 2026.03.04 0 91
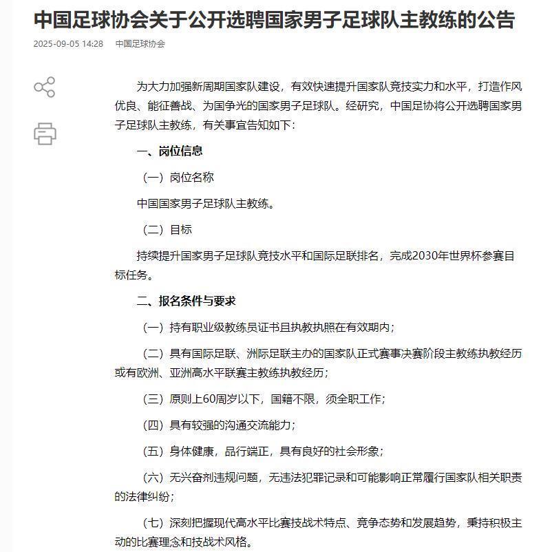
中国足协公开选聘国足主帅!要求60岁以下、国籍不限,目标是完成2030年世界杯参赛任务 极目新闻记者 胡迪凯9月5日,中国足球协会发布关于公开选聘国家男子足球队主教练的公告。其中,对岗位的目标提到,持续提升国家男子足球队竞技... 英超 2026.01.28 0 130
Here we back!米神解约!C罗队友离队失败 虽然欧洲五大联赛的转会窗口已经关闭,但是其余部分联赛的转会窗口还在开启状态,所以一些球员仍有机会找到下家。Here we go!米神与新... nba 2026.01.26 0 139
宇宙勇前三独占两席!美媒评21世纪最佳冠军球队:20年湖人仅排20 宇宙勇前三独占两席!在又一个赛季结束距离新赛季还剩一个多月的情况下,美媒《cbs sports》适时评选出21世纪最佳冠军球队,其中20... nba 2026.01.26 0 139
江山是打出来!23轮后进球过50俱乐部 只有山东 海港 北京国安 中超第23轮战完后,大家有没有发现进球过50球队 只有山东 海港 北京国安。目前进球最多的球队还是上海海港,23轮下来,他们是进了53个... nba 2026.01.19 0 156
NBA关系户的天花板,又找到工作了 今天凌晨Shams发了一条消息说字母哥确认会在下赛季以雄鹿球员的身份出战。我当时还奇怪为什么Shams突然会发这一条新闻,随后另外一条消... 意甲 2026.01.17 0 140